Capacitance Multiplier Fet

Schematic Of The Stacked Fet Tunable Capacitor Download

What S Wrong With The Capacitance Multiplier And How Can

Us20090237143a1 Capacitance Multiplier Circuit Google


K303 A J Fet Based Stereo Riaa Preamplifier Oatley

Oscillator Circuits Practical Analog Semiconductor

Passdiy

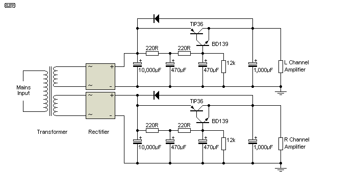
Capacitance Multiplier Power Supply Filter

El34 Screen Grid Voltage Regulator

Microwave Frequency Multipliers Springerlink

Capacitance Multiplier Wikipedia

Cordellaudio Com Vinyltrak Preamp

Ic Op Amp Beats Fets On Input Current An 0029

Can Anyone Suggest Modifications In This Circuit Intended

Analog Components Spice Projects Youspice Spice

Passdiy
Comments
Post a Comment